德信证券是中国一家具有影响力的全牌照综合券商,业务范围广泛,包括证券经纪、投资咨询、资产管理、自营业务和投资银行业务等。具有良好的市场信誉,强大的研究和创新能力,始终致力于为客户提供优质的金融服务,是投资者值得信赖的选择。
注意:本评测中提供的信息可能会因公司服务和政策的不断更新而发生变化。此外,生成本评测的日期也是需要考虑的重要因素,因为信息可能已发生变化。因此,建议读者在做出任何决定或采取任何行动之前,始终直接向公司核实更新的信息。本评测提供的信息的使用责任完全由读者承担。
在本评测中,如果图像与文本内容存在冲突,应以文本内容为准。但我们建议您打开官方网站进行进一步咨询。
Reliance Securities信息
Reliance Securities是一家受监管的金融服务公司,提供广泛的金融服务,包括股票、期货和期权的经纪服务,并配备像Futures Kai Desheng和DXN这样的先进交易平台,满足PC和移动用户的需求。该公司还提供全面的教育资源、及时的市场洞察和专家咨询,旨在赋予投资者做出明智决策所需的知识。

优点和缺点
优点
受SFB监管:证券公司在证券期货局(SFB)的监督下运营,确保遵守监管标准。
多样化的交易工具:提供包括股票、期货、期权和外国证券在内的广泛交易工具。
先进的交易平台:提供像Futures Kai Desheng和DXN这样的先进交易平台,配备先进工具,适用于PC和移动用户。
全面的教育资源:提供最新的新闻、市场洞察和教育材料,赋予投资者做出明智决策所需的知识。
专业的客户服务:强调精细管理和实时信息传递,确保高标准的客户满意度和支持。
缺点
未指定保证金利率:缺乏有关保证金利率的具体信息,投资者需要直接查询或咨询其他文件以了解与保证金交易相关的借款成本详情。
Reliance Securities是否安全?
Reliance Securities受到证券期货局(SFB)的监管,持有许可证号6910。这一监管框架确保公司遵守严格的标准,旨在保护投资者和维护金融市场的完整性。通过遵守这些规定,Reliance Securities确保其业务以最高的专业水准和责任感进行,给客户和利益相关者带来信心。

Reliance Securities可以交易哪些证券?
Reliance Securities提供多样化的交易工具。他们的经纪服务注重精细管理、实时信息和专业客户服务,确保在证券和金融行业的监管限制下满足客户的满意度。对于企业客户,DXN的专业团队提供实时企业服务,提供各种投资渠道和专家咨询,以优化资金灵活性。
在期货交易中,Reliance Securities通过期货和期权操作为投资者提供期货商品、套期保值和套利的全面工具。他们还为交易外国证券提供再委托服务,特别关注香港股票市场,从而扩大大中华地区的交易机会。
此外,他们的国内和海外资金分配服务使得各种金融产品的委托销售成为可能,增强了投资多样性和财富管理选择。

Reliance Securities费用评估
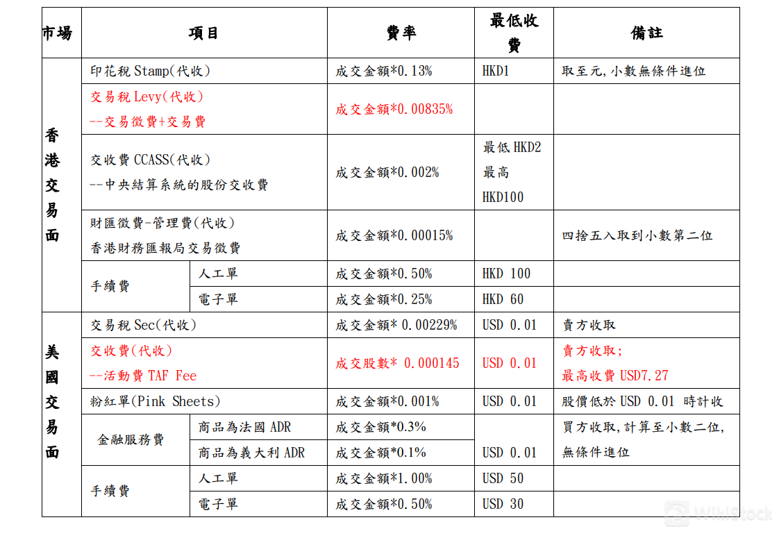
香港交易
对于香港交易,Reliance Securities收取多项费用。代收的印花税按交易金额的0.13%计算,最低费用为1港元。该费用向上取整到最接近的整数。代收的征费包括交易征费和交易费,按交易金额的0.00835%计算。
中央结算及交收系统(CCASS)的结算费为交易金额的0.002%,最低费用为2港元,最高费用为100港元。此外,还有一个财务报告征费 - 管理费,按交易金额的0.00015%计算,取到第二位小数。
Reliance Securities还根据订单类型收取手续费。对于手动订单,手续费为交易金额的0.50%,最低费用为100港元。对于电子订单,手续费为交易金额的0.25%,最低费用为60港元。
美国交易
对于美国交易,代收的SEC费为交易金额的0.00229%,最低费用为0.01美元,由卖方支付。具体而言,结算费,即交易活动费(TAF费),为每笔交易量的0.000145,最低费用为0.01美元,由卖方支付,最高费用为7.27美元。
对于涉及Pink Sheets的交易,费用为交易金额的0.001%,最低费用为0.01美元,适用于股价低于0.01美元的情况。
金融服务费根据ADR(美国存托凭证)的类型而异。对于法国ADR,费用为交易金额的0.3%,最低费用为0.01美元,由买方支付,计算到第二位小数。对于意大利ADR,费用为交易金额的0.1%,最低费用为0.01美元,向上取整。
美国交易的手续费也根据订单类型而异。对于手动订单,手续费为交易金额的1.00%,最低费用为50美元。对于电子订单,手续费为交易金额的0.50%,最低费用为30美元。

Reliance Securities应用评估
Reliance Securities提供了一套全面的交易平台。
他们的旗舰产品期货开得胜专门针对期货和期权交易,配备了先进的分析工具和通过PC界面访问的功能。
对于那些更喜欢灵活性和移动性的用户,Reliance Securities提供了DXN,这是一种适用于移动设备和平板电脑的多功能平台。DXN支持股票、期货和期权交易,强调用户在移动中的速度和效率。

研究与教育
Reliance Securities致力于通过全面的教育资源赋予投资者权力,这使得他们脱颖而出。他们的服务包括最新的新闻报道,提供对全球股票交易所和经济趋势的洞察,这对于明智的决策至关重要。
快速概况部分是一个宝贵的资源,提供了国际股市格局中关键发展的简明摘要。此外,承销部公告区让投资者了解市场上的新产品和机会。

客户服务
Reliance Securities提供全面且便捷的客户支持网络。他们的支持团队可通过不同渠道进行联系,以提供最大的便利。
地址:台北市新生南路一段50号3楼
电话:(02) 2393-9988
传真:(02) 2311-3131
联系表格

结论
总之,Reliance Securities是一家受监管的综合交易平台,提供多样化的投资服务,配备先进的平台和全面的教育资源,以满足投资者和投资组合经理的不同需求。然而,缺乏有关保证金利率的具体信息可能会阻碍交易者的决策过程。
常见问题
Reliance Securities适合初学者吗?
是的,Reliance Securities适合初学者,因为它具有用户友好的平台、教育资源和全面的客户支持。
Reliance Securities是否合法?
是的,Reliance Securities受SFB监管。
Reliance Securities提供哪些交易工具?
Reliance Securities提供股票、债券、ETF、共同基金、期货商品、套期保值和套利工具、外国证券再委托服务(尤其是香港股票)以及国内外基金分销服务。
风险警示
所提供的信息基于WikiStock对经纪公司网站数据的专业评估,并可能会发生变化。此外,网上交易涉及重大风险,可能导致投资资金的全部损失,因此在参与之前了解相关风险至关重要。